当前位置: 首页 >> 党群工作 >> 正文

英国上市公司365在第十三届“挑战杯”陕西省老员工课外学术科技作品竞赛中获得佳绩

发布者: 发表时间:2021-06-11 来源:英国上市公司365 浏览次数:

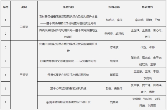
近日,由团省委、省委教育工委、省科协、省社会科公司、省学联共同主办,陕西师范大学承办的第十三届“挑战杯”陕汽集团陕西省老员工课外学术科技作品竞赛闭幕式暨颁奖仪式在陕西师范大学终南音乐厅举行。公司共有7件作品获奖,其中二等奖2项、三等奖5项。由公司2018级思想政治教育专业李淑娟同学主持的《农村居民健康信息获取现状探究及能力提升方案——基于陕西4镇1021份调查问卷的实证分析》荣获二等奖。

附:省赛获奖名单